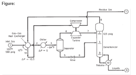
A demethanizer tower is used in a refinery to separate natural gas from a light hydrocarbon gas
mixture stream (1) having the composition listed below. However, initial calculations show that
there is considerable energy wastage in the process. A proposed improved system is outlined in
Figure P1815. Calculate the temperature (°F), pressure (psig), and composition (lb mol/hr) of all
of the process streams in the proposed system.
Inlet gas at 120°F and 588 psig. stream 1, is cooled in the tube side of a gas-gas heat exchanger by passing the tower overhead, stream 8, through the shell side. The temperature difference between the exit streams 2 and 10 of the heat exchanger is to be 10°F. Note that the pressure drop through the tube side is 10 psia and 5 psia on the shell side. The feed stream (2) is then passed through a chiller in which the temperature drops to-84°F and a pressure loss of 5 psi results. An adiabatic flash separator is used to separate the partially condensed vapor from the remaining gas. The vapor then passes through an expander turbine and is fed to the first tray of the tower at 125 psig. The liquid stream (5) is passed through a valve, reducing the pressure to that of the third tray on the lower side. The expander transfers 90% of its energy output to the compressor. The efficiency with respect to an adiabatic compression is 80% for the expander and 75% for the compressor. The process requirements are such that the methane-to-ethane ratio in the demethanizer liquids in stream 9 is to be 0.015 by volume; the heat duty on the reboiler is variable to achieve this ratio. A process rate of 23.06>

The tower has 10 trays, including the reboiler. Note: To reduce the number of trials, the composition of stream 3 may be referenced to stream 1, and if the exit stream of the chiller is given a dummy symbol, the calculation sequence can begin at the separator, thus eliminating the recycle loop.
Carry out the solution of the material and energy balances for the flow sheet in Figure, determine the component and total mole flows, and determine the enthalpy flows for each stream. Also find the heat duty of each heat exchanger.
Figure: Residue Ges (1) Compressor Gos-Ges Heat Exchenger 125 psig Exponder Tubine Chiler Inlet Gos -84F AP - 5 Separator Demethonizer 120 10F 10 588 psig AP- 10.5 Valve Reboiler Liguids Component Mol % Nitrogen 7.91 Methane 73.05 Ethane 7.68 Propane 5.69 Isopropane 0.99 n-Butane 2.44 Isopentane 0.69 n-Pentane 0.82 C6 0.42 C7 0.31 Total 100.00
> Where are maternal-effect gene products made first? Where do they go?
> What is the normal function of the Bicoid protein?
> Describe the orientations of the anteroposterior and dorsoventral axes.
> How does genetics play a role in development?
> Why is it important to maintain the correct number of stem cells in the growing tip?
> At which stage of development does the Id protein function? Why is its function important?
> Briefly describe how the HoxC-6 gene affects vertebrate development.
> Which of these mechanisms involve(s) diffusible morphogens?
> What are advantages and disadvantages of these two methods? From figure 22.15: Liposome -DNA canying the gene of interest Retrovirus- RNA genome contains gene of interest RNA genome Target cell Target cell DNA-liposome complex is taken into the targ
> What are two common applications of DNA fingerprinting?
> Which portion of a T-DNA vector is transferred to a plant?
> Is this a sequencing by synthesis method? Explain.
> Why is this technique used?
> Explain why the sequences of these two genes are similar to each other but not identical.
> What is the purpose of tandem mass spectrometry?
> Explain how these mechanisms affect protein diversity.
> Why is an antibody used in this experiment? From figure 24.2: wwww -Protein of interest The goal is to determine where in the genome this protein binds. Add formaldehyde to crosslink protein to DNA. Lyse the cells. Sonicate DNA into small pieces Ad
> What is an advantage and a disadvantage of this repair system?
> Which of the three Mut proteins is responsible for ensuring that the mismatched base in the newly made daughter strand is the one that is removed?
> Explain why cuts are made on both sides of the damaged region of the DNA.
> Describe two differences among these chromosomes.
> How does the binding of a protein to DNA influence the ability of DNase I to cleave the DNA?
> Explain how this experiment provides information regarding the expression of genes. From Figure 24.1: A mixture of 3 different types of MRNA A portion of a DNA microarray. Each spot contains single-stranded DNA from a specific gene. A Add reverae tr
> If a cell cannot make any Rb protein, how will this affect the function of E2F?
> Why does this translocation cause leukemia rather than cancer in a different tissue type, such as the lung?
> How would a mutation that prevents the Ras protein from hydrolyzing GTP affect the cell-signaling pathway in Figure 25.11? From Figure 25.11: EGF receptor EGF Ras GRB2 Ras Raf-1 GTP GDP GRB2 Raf-1 GDP MEK МЕК МАРК MAPKEB АРК Exposure to EGF Jun Fos
> Where does the prion protein come from?
> Explain the connection between the founder and the G8-C marker.
> What is a haplotype?
> What feature(s) of this pedigree indicate(s) X-linked recessive inheritance? Prince Albert Queen Victoria Victoria King Edward VII Leopold, Duke of Beatrice Albany Alice of Empress Frederick Hesse King Alfonso XII of Spain Frederick William King Geor
> What feature(s) of this pedigree indicate(s) dominant inheritance? I-1 I-I II-2 Il-3 II-4 I1-5 Il-6 Il-7 III-1 III-2 III-3 III-4
> With regard to phylogenetic trees, how is a molecular clock useful?
> Does this figure illustrate a strength or a drawback of using morphological traits to establish species? From Figure 29.1: (a) Frogs of the same species Ameri Eastern meadowlark (Stumella magna) Western meadowlark Western meadowlark (Sturnela neglec
> Christmas and Thanksgiving, two beloved traditional holidays, share many similarities concerning the gifts and memories they provide to thousands every year, and yet starkly contrast one another in their worldwide appreciation. Both holidays represent th
> The wildlife department has been feeding a special food to rainbow trout fingerlings in a pond. Based on a large number of observations, the distribution of trout weights is normally distributed with a mean of 402.7 grams and a standard deviation 8.8 gra
> Amid students in a certain Capstone group, 60% have taken Linear Algebra, 50% have taken Calculus 3, and 30% have taken both. What portion of the student? A. Did not take Calculus 3? B. Did not take either Linear Algebra or Calculus 3? C. Took Linear Alg
> Which of the following statements is always true? Select one: a. -1 ≤ P(Ei) ≤1 b. P(A) = 1 - P(Ac) c. P(A) + P(B) = 1 d. åP ≤ 1
> Draw the product of the allowing reaction between a ketone and an alcohol. Include hydrogen atoms in your structural formula. + 1 mole equiv. но-снз-сн H* H3C Tools
> Determine the reactions at the supports. 5-13. Determine the reactions at the supports 900 N 00 N/m -3m Prob. 5-13
> Two light bulbs are 1.0m apart. From what distance can these light bulbs be marginally resolved by a small telescope with a 5.0cm -diameter objective lens? Assume that the lens is limited only by diffraction and λ =600nm.
> Draw the shear and moment diagrams for the beam. 3 ft 6 ft 3 ft Prob. 7-85 86. Draw the shear and moment diagrams for the beam. 6 kN/m 3 kN/m 3 m - Prob. 7-86 87. Draw the shear and moment diagrams for the beam.
> Draw the shear and moment diagrams for the beam shown. 5 kN/M 2m
> Draw the shear and moment diagrams for the beam. 1. Draw the shear and moment diagrams for the beam. 2. Draw the shear and moment diagrams for the beam. 20 kN 40 kN/m 150 kN - m 3. Draw the shear and moment diagrams for the beam. 4 kip/ſt 12 ft 12 ft
> The average density of the human body is 985 kg/m3, and the typical density of seawater is about 1020 kg/m3. a) Draw a free-body diagram of a human body floating in seawater and determine what percentage of the body's volume is submerged. b) The average
> The average density of the human body is 985 kg/m3, and the typical density of seawater is about 1020 kg/m3. (a) Determine what percentage of the body's volume is submerged. (b) The average density of the human body, after maximum inhalation of air, chan
> 1. An empty tank is slowly filled with air. Water is then added to the tank, decreasing the volume for the air in the tank. The temperature remains constant. What happens to the pressure? a. The pressure increases. b. The pressure doesn't change. c. Th
> Two situations involving objects and diverging lenses are given. Draw the three principle rays for these two situations. Also draw the image on the ray diagram where the three principal rays converging and then describe the image (i.e. relative location,
> Draw the shear and moment diagrams for the beam 378 CHAPTER 7 INTERNAL FORCES 7-79. *7-76. Draw the shear and moment diagrams for the beam. toddns 15 kN 10 kN/m 00. 20 kN m 2 m Prob. 7-76 7–77. Draw the shear and moment diagrams for the beam. *7-80.
> Draw the shear and moment diagrams for the beam. 380 CHAPTER 7 INTERNAL FORCES *7-88. Draw the shear and moment diagrams for the beam. 7-91. I 3 kN w/N19 A 1.5 m Prob. 7-88
> What unit is represented by (a) joule per coulomb, (b) coulomb per second, and (c) watt-second?
> Predict the product of the following reaction and include hydrogen atoms in your structure: H H,SO, H-O H3C CH3
> The average density of the human body is 985 kg/m3 and the typical density of seawater is about 1020 kg/m3. When floating in seawater, approximately 97% of the body's volume is submerged. The Dead Sea is the world's saltiest large body of water. Its aver
> I want business case for Red zuma project which is form Business management book .
> It's project form business management book. The project name is Red zuma. Red Zuma Project (page 646) Each project asks you to apply what you learn each week to create specific project management documents utilizing the trial version of MS Project Profe
> A company opting to boost its sales of branded footwear by offering buyers 500 models/styles to choose from should consider reducing the $15 million annual costs for production run setup costs associated with producing 500 models/styles at each productio
> Which one of the following actions is most likely to result in higher production costs per branded pair at one of your company's production facilities? a. Increasing the S/Q rating of branded pairs produced from 4.5 stars to 5.5 stars b. Increasing tot
> Is linear programming only used in conditions of certainty?
> Flawed ways to pursue competitive efforts that will successfully differentiate a company's branded footwear from the branded offerings of rival companies include a. failing to produce branded footwear with an S/Q rating that is the highest in the indust
> Flawed ways to pursue competitive efforts that will successfully differentiate a branded footwear from the branded offerings of rival companies include company's a. failing to produce branded footwear with an S/Q rating that is at least two-stars above
> Flawed ways to pursue competitive efforts that will successfully differentiate a company's branded footwear from the branded offerings of rival companies include a. failing to produce branded footwear with at least a 9-star S/Q rating b. overspending o
> If a management team wishes to boost the company's stock price, then it should consider pursuing actions to meet or beat the annual investor-expected EPS targets, raising the company's a. dividend each year by $.30 per share or more, and repurchasing sh
> 1. Which one of the following is not an effective or attractively profitable way to try to reduce total production costs per pair at a particular production facility? a. Actions to operate the company's production facilities at maximum overtime, perhaps
> If a management team wishes to boost the company's stock price then it should consider actions to. a. Spend additional money on corporate social responsibility and corporate citizenship. b. boost the company’s net income and eps and also to repurchase s
> Managerial efforts to boost a company's stock price should entail such actions as a. spending amounts on corporate citizenship and social responsibility that are above the industry average boosting the company's dividend payout ratio to more than 100%, a
> Pursuing a strategy of social responsibility and corporate citizenship has the effect of boosting the company's EPS, ROE, and stock price whenever the company's spending for socially responsible activities is the highest in the industry. helps increase
> The benefits of pursuing a strategy of social responsibility and corporate citizenship include a. the enhanced profitability that results when a company opts to spend money on socially responsible activities. b. the positive impact that such a strategy
> Based on the industry-low, industry-average, and industry-high values for the benchmarked data that appear on p. 7 of each issue of the FIR, which one of the following would be the strongest and most valid signal that one or more elements of a company's
> The benefits of pursuing a strategy of social responsibility and corporate citizenship include the positive impact such a strategy has on boosting the company's ROE and stock price, whenever the amount the company spends for socially responsible activit
> What role does public health play in your career (Public Health Scientist)? How has it benefitted your professional life? What are the advantages of having a master’s degree in public health?
> A nurse is planning care for a client who has developed nephrotic syndrome. Which of the following dietary recommendations should the nurse include? a. Decrease carbohydrate intake b. Increase potassium intake c. Increase phosphorus intake d. Decreas
> A nurse is preparing to initiate IV antibiotic therapy for a newly admitted 12-month old infant. Which of the following actions should the nurse plan to take? a. Change the IV site every 3 days b. Use a 24-gauge catheter to start the IV c. Cover the inse
> Select the best answer to complete the sentence. 10. Before repairing fractures of the face, it is important to: a Assess the patient for blood borne disease b Assess the patient for other injuries c. Identify the witnesses to the incident that caus
> The physician orders a lidocaine IV drip to infuse at 3 mg/min for premature ventricular contractions. The medications are supplied in 1g/250 ml d5w. Calculate the flow rate in milliliters per hour. Round to the nearest whole number.
> Alice works in a women’s refuge. She has strong religious beliefs and is a supporter of the right to life movement. Imogen has been living at the refuge and is 10 weeks pregnant. She has decided that she wants a termination. Alice has been asked by her m
> Calculate the rate (ml.hr) for the Levophed drip. The order is to give 4mcg/min. The pharmacist prepares a bag of Levophed with 4 mg/250 ml.
> Which one is not true for health, disease and illness? A. We can say that disease is the cause while illness is the effect. B. ill(sick) health, i.e. illness, stands in contrast to well health, i.e., wellness or well-being. C. illness is the ill state
> What is in medical term for a group of signs or symptoms that commonly occur together and indicate a particular disease or abnormal condition?
> Pick a childhood cancer and tell me about it.
> Describe research databases and their relevance to you as a nursing/midwifery student.
> Labeling for each of the illustrations of thermometers shown below, write the temperature reading to the nearest tenth degree in the blank provided. 98 OO 39 3. 988 TI00 316 317 318 4. 96 I 98 6 108 36 317 319 4h 42 5. 98.d 100 6 108 316 317 318 39 4
> A nurse is caring for a client who is postoperative following a complete thyroidectomy. Which of the following findings is the priority for the nurse to report to the provider? a. Muscle twitching b. Serosanguineous drainage c. Client report of nausea
> To emerge stronger from the COVID-19 crisis, companies should start reskilling their workforces now. Adapting employees' skills and roles to the post-pandemic ways of working will be crucial to building operating- model resilience. (McKinsey & Company, M
> A home health nurse is making an initial visit to a client who has multiple sclerosis. Which of the following actions is the priority for the nurse to take? a. Give the client information about the local National Multiple Sclerosis Society. b. Review t
> 1. The disaccharide groups are: A. Fructose, maltose, Galactose B. Lactose, fructose, glucose C. Sucrose, glucose, Galactose D. Sucrose, lactose, maltose
> A rigid, insulated tank whose volume is 10 L is initially evacuated. A pinhole leak develops and air from the surroundings at 1 bar, 25°C enters the tank until the pressure in the tank becomes 1 bar. Assuming the ideal gas model with k = 1.4 for the air,
> The uniform sign has a weight of 1500 lb and is supported by the pipe AB, which has an inner radius of 2.75 in. and an outer radius of 3.00 in. If they face of the sign is subjected to a uniform wind pressure of p = 150lb/ft2, determine the state of stre
> Why do we need to agree on an order of operation in math and show an example.
> Can someone show me how to do linear transformations step by step in an easy example and then in a hard example.
> In a University, 10% of students failed Calculus, 25% of students failed Linear Algebra and 5% failed both Calculus and Linear Algebra. A student is selected at random. a. If the student failed Linear Algebra, what is the probability that they failed Ca
> This is a linear Algebra problem. Use linear algebra concepts. 2. (10 points) Let R³ → R³ be a linear transformation defined by (x, y, z) = (-z, -y,0). Find ker(T). 3. (10 points) Let R² → R² be a linear transformation defined by T(x, y) = (x+2y, x-2
> Monopolies use their market power to a. dump excess supplies of their product on the market. b. increase the quantity sold as they increase price. c. charge prices that equal minimum average total cost. d. charge a price that is higher than marginal cost
> One of the benefits of pursuing a strategy of social responsibility and corporate citizenship is the boost such a strategy gives to the company's EPS and ROE the positive impact that such a strategy has on worker job satisfaction and productivity an e
> If a management team wishes to boost the company's stock price, then it should consider actions to a. increase the S/Q rating on the company branded footwear, spend additional money on corporate citizenship and social responsibility, pay a dividend each
> Let REVERSE(L) represent the reverse of L, defined as: {WR: w is in L and WR is the reverse of w} For example, REVERSE({"ab", "bba"}) is {"ba", "abb"} It is known that for any languages Li and L2, the following is true: REVERSE(L1*) = (REVERSE(L1))*
> Draw the Lewis structure and assign the Point group for XeF4. Please Explain.
> Complete the Lewis structures for the following molecules. Lewis Structure with formal charge Lewis Structure with formal charge Formula Formula BrFs OCI: CH;Br. SeCla (С-C bond) TeCla NO: H:CO SO XeF, CF. BrF. CHs
> 1. An object will sink in a liquid if the density of the object is greater than that of the liquid. The mass of a sphere is 4.69 g. What should be the volume of this sphere for it to sink in liquid mercury (density = 13.6 g/cm3)? a. equal to 0.345 cm3
> a. Write the lewis structure for XeF4 b. Write the VSEPR formula for XeF4 c. Sketch the 3 dimensional structure d. What is the approximate F-Xe-F bond angles in XeF4
> Write the electron-dot (lewis) structure for CO32-, XeF4.
> Draw the lewis structure for XeF4 [SeF5]- [PCl4]+